本文
大規模小売店舗の地域貢献ガイドライン(本文)
【大規模小売店舗の地域貢献ガイドライン印刷用】(PDFファイル:500KB)
【提出様式】
- 「地域貢献活動(計画書・実施状況報告書(様式第1号)」(Wordファイル:24KB)
- 「地域貢献活動担当窓口設置報告書(別記様式第2号)」(Wordファイル:17KB)
- 「地域貢献活動(計画書・実施状況報告書)(様式第1号)」(PDFファイル:190KB)
- 「地域貢献活動担当窓口設置報告書(別記様式第2号)」(PDFファイル:50KB)
「大規模小売店舗の地域貢献ガイドライン」策定の背景と目的
1 策定の背景
平成18年の「中心市街地の活性化に関する法律」の改正により、事業者による中心市街地の活性化への取り組みに関する「責務規定」が設けられ、また、平成19年の「大規模小売店舗を設置する者が配慮すべき事項に係る指針」の改正により、序文の中に「大型店事業者の社会的責任として、地域社会への貢献について、自主的に取り組むことが期待される旨」が明記されました。
こうした法的枠組みの変化を受け、日本チェーンストア協会などの業界団体における「まちづくりへの貢献に関する自主ガイドラインの策定」に向けた取り組みが広がり、更には、地方自治体においても、条例やガイドラインの策定により、事業者の自主的な取り組みを後押ししようとする動きが見られるようになりました。
また、平成19年10月には、商工会議所、商工会、商店街等の団体、小売事業者及び地域の住民が力を合わせ、真に魅力のあるまちづくりを進めるための条例等を制定すべきとする陳情が知事あてに提出されました。
このような状況を勘案し、県では平成19年度から大規模小売店舗の地域貢献活動を促進するための仕組みづくりについての検討を始め、その方策や枠組みについて、県内の主な事業者、消費者団体や商工会議所、商工会のほか、各市、庁内関係課などから意見を聴取したところ、概ね賛成とする意見が得られました。
また、平成20年7月には、群馬県大規模小売店舗立地審議会から「大規模小売店舗の地域社会への自主的かつ積極的な貢献活動を一層促すための仕組みを創設すべきである」とする提言があったことを踏まえ、このたび、「大規模小売店舗の地域貢献ガイドライン」を策定するに至りました。
2 本ガイドラインの目的
まちづくりや地域コミュニティの形成にあたっては、地域社会に対し大きな影響力をもっている大規模小売店舗と、その大規模小売店舗が立地している周辺地域とが、お互いに必要な存在として協調・協働しあい、両者が発展していけるような関係を持続していくことがとても重要です。
地域住民から愛されない店舗は末永く続かないでしょうし、逆に大きな店舗が撤退することになれば、まちづくりへの影響も懸念されます。
こういった問題を回避するためには、「両者がより良い関係を保つこと」が必要であり、このような状態が保たれている地域は、将来にわたって住みよい地域が構築されていくのではないかと考えます。
本ガイドラインでは、このような考え方を「住みよい持続可能な地域づくり」という言葉に置き換えるとともに、これを推進していくことを目的としています。
目次
第1章 大規模小売店舗による地域貢献の取組
- 対象となる大規模小売店舗
(1)新設(増床)の大規模小売店舗
(2)既設の大規模小売店舗 - 取組の内容
(1)地域貢献活動計画書の提出
(2)地域貢献活動の実施 - 施行の時期等
第2章 大規模小売店舗に求める地域貢献活動の事例
- 環境・景観への配慮
- 地域づくりの取組
- 地域雇用の確保
- こども、高齢者、障害のある人等への配慮
- 安心・安全な地域づくりの推進
- 地域産業の活性化推進
- 撤退時の対応
別記様式第1号 地域貢献活動(計画書・実施状況報告書)
別記様式第2号 地域貢献活動担当窓口設置報告書
別表第1 地域貢献活動の事例一覧
別表第2 ガイドライン事務手続きの流れ
第1章 大規模小売店舗による地域貢献の取組
県では、地域社会に与える様々な影響が大きいと思われる、店舗面積が6,000平方メートルを超える大規模小売店舗について、本ガイドラインを効果的に運用することにより、住みよい持続可能な地域づくりを推進する観点から、大規模小売店舗の設置者に対して地域貢献活動への協力を求めるとともに、積極的な取組を期待するものです。
1 対象となる大規模小売店舗
(1)新設(増床)の大規模小売店舗
新規に出店する大規模小売店舗のうち、店舗面積が6,000平方メートルを超える店舗については、このガイドラインによる取組(次頁の「2 取組の内容」に掲げる事項)をすべて実施してください。
また、増床により店舗面積が6,000平方メートルを超える場合も同様に実施してください。
※注1)大規模小売店舗とは、店舗面積が1,000平方メートルを超える店舗のことで、大規模小売店舗立地法(平成10年法律第91号)第2条第2項に規定する大規模小売店舗と同じです。
※注2)店舗面積とは、大規模小売店舗立地法に基づく届出面積です。
(2)既設の大規模小売店舗
既設の大規模小売店舗のうち店舗面積が6,000平方メートルを超える店舗については、次頁の「2-(1)-ウ 地域貢献活動計画書の説明会」を除いた取組を実施してください。
なお、店舗面積6,000平方メートル以下の大規模小売店舗においても、このガイドラインの主旨を踏まえ、これに沿った地域貢献の取組を自主的かつ積極的に実施するよう協力をお願いします。
考え方
大規模小売店舗は、地域密着型産業である小売業という事業特性により、地域住民等にとって日常生活に欠かせない存在となっていることから、すべての大規模小売店舗に対して、自主的かつ積極的な地域貢献の取組への協力をお願いするものです。
しかしながら、周辺地域に与える影響の大きさ、実効性の確保等を勘案し、店舗面積6,000平方メートル超の店舗を対象として、地域貢献活動計画書の提出等をお願いするものです。
2 取組の内容
(1)地域貢献活動計画書の提出等
ア 地域貢献活動計画書の提出
大規模小売店舗の設置者は、既に実施又は実施しようとする地域貢献の取組について、地域貢献活動計画書を知事に提出してください。
(ア)提出時期
- 新設(増床)の大規模小売店舗 大規模小売店舗立地法の届出と同時
- 既設の大規模小売店舗 ガイドライン施行の日から6か月以内
(イ)提出先
- 知事(群馬県産業経済部地域企業支援課)
※注 提出先E-メールアドレス:kigyouka@pref.gunma.lg.jp
(ウ)提出書類
- 地域貢献活動計画書(別記様式第1号)
※注 原則として電子データにより提出願います。
イ 地域貢献活動計画書の公表
県が受け付けた地域貢献活動計画書は、県のホームページ上で速やかに公表します。
ウ 地域貢献活動計画書の説明会
大規模小売店舗の設置者は、地域貢献活動計画書の内容を周知するため、地域住民等を対象とした説明会を開催してください。
(ア)開催時期
- 計画書提出後2か月以内
※注 新設(増床)の大規模小売店舗についてのみ開催してください。
※注 大規模小売店舗立地法第7条の規定に基づく説明会に併せて開催してください。
(イ)周知方法
大規模小売店舗立地法に基づく届出に係る説明会の周知のほか、地域貢献協議会の構成員に予定している方には、説明会の開催日時や会場等について、別途個別に周知してください。(※地域貢献協議会については4頁の2-(2)-イを参照)
なお、具体的な周知先については、地元市町村及び当該市町村内の商工会議所又は商工会と協議してください。
(ウ)説明会の結果報告
説明会の開催概要については、大規模小売店舗立地法に基づく届出に係る説明会の報告書に併せて記載してください。
エ 地域貢献活動実施状況報告書の提出
地域貢献活動計画書を提出した大規模小売店舗の設置者は、地域貢献活動の実施状況について、地域貢献活動実施状況報告書を知事に提出してください。
(ア)提出時期
- 毎事業年度の終了後2か月以内
(イ)提出先
- 知事(群馬県産業経済部地域企業支援課)
※注 提出先E-メールアドレス:kigyouka@pref.gunma.lg.jp
(ウ)提出書類
- 地域貢献活動実施状況報告書(別記様式第1号)
※注 原則として電子データにより提出願います。
オ 地域貢献活動実施状況報告書の公表
- 県が受け付けた地域貢献活動実施状況報告書は、県のホームページ上で速やかに公表します。
※注 地域貢献活動計画書に替えて公表します。
考え方
大規模小売店舗の中には、既に様々な地域貢献活動に取り組んでいるところも多く見られます。こうした自主的な取り組みについて、広く地域住民等へ周知し、地元市町村や地域住民等と連携協働が図ることができるよう、計画書の提出をお願いするものです。
提出していただいた計画書については、県のホームページにより公表することとしており、事業者の地域貢献に対する考え方のPR効果も期待できます。
また、実際の活動状況の地域住民等への周知、取組の実効性確保のため、計画書提出後は毎年、活動実施状況報告書の提出をお願いします。
(2)地域貢献活動の実施
ア 地域貢献活動担当窓口の設置
大規模小売店舗の設置者は、地域貢献活動に関する担当窓口を設置し、報告書を知事に提出してください。
(ア)地域貢献活動担当窓口設置報告書の提出
大規模小売店舗の設置者は、地域貢献活動に関する担当窓口を設置し、地域貢献活動担当窓口設置報告書(別記様式第2号)を知事(群馬県産業経済部地域企業支援課)に提出してください。
(イ)提出時期
- 新設(増床)の大規模小売店舗開店後速やかに提出
- 既設の大規模小売店舗地域貢献活動計画書の提出時
イ 地域貢献協議会の設置・運営
大規模小売店舗の設置者は、地域貢献協議会を設置し、自らが行う地域貢献活動がより地域の実情に即したものとなるよう、関係者の意見交換の場として活用してください。
(ア)設置時期
- 新設(増床)の大規模小売店舗開店後速やかに設置
- 既設の大規模小売店舗地域貢献活動計画書の提出後速やかに設置
(イ)構成員
協議会の構成員については、地元市町村及び当該市町村内の商工会議所又は商工会と協議の上、選定してください。
なお、地元市町村は、協議会構成員として、協議会に積極的に参加するとともに、地域貢献の取組に対し、助言を行ってください。
〔想定される構成員の例示〕
- 大規模小売店舗の設置者、テナント事業者代表、店舗の運営管理者
- 地元市町村
- 当該市町村内の商工会議所、商工会等の商工団体、まちづくり団体
- 店舗周辺の自治会
〔店舗の規模等に応じ選定することが望まれる構成員の例〕
- 周辺市町村
- 店舗周辺の学校等
(ウ)設置期間
協議会は、少なくとも年1回以上開催し、開店から少なくとも2年間は設置してください。
また、協議会構成員の協議に基づき、できるだけ継続して開催してください。
考え方
地域貢献活動に関して地域との連携協働のため、大規模小売店舗に地域貢献活動に関する担当窓口の設置及び担当窓口設置報告書の提出をお願いするものです。
また、地域の実情に即したより良い地域貢献活動となるよう、地域住民等を構成員とした協議会を設置することにより、実効性を確保しようとするものです。
3 施行の時期等
本ガイドラインは、平成21年4月1日から施行します。
なお、平成21年3月31日までに大規模小売店舗立地法に基づく新設(増床)の届出がなされた大規模小売店舗については、既設の大規模小売店舗として取り扱います。
第2章 大規模小売店舗に求める地域貢献活動の事例
次に示すものは、県が大規模小売店舗に期待する地域貢献活動の事例です。これらの事例を参考に、本ガイドラインの対象店舗(店舗面積6,000平方メートル超)だけでなく、すべての大規模小売店舗に対して、地域の実情に合った、自主的かつ積極的な取組をお願いするものです。
なお、店舗面積6,000平方メートル以下の店舗については、本ガイドラインの対象とはしておりませんので、第1章に掲げる地域貢献活動計画書や地域貢献活動実施状況報告書の提出等は必要ありません。
1 環境・景観への配慮
(1)水保全対策・水循環確保の実施
- 駐車場の透水性舗装や屋根雨水の地下浸透施設設置等による雨水の地下浸透対策の推進
- 店舗排水処理対策の推進等
(2)騒音対策の実施
- 深夜、早朝における静穏な生活環境の保持
- 遮音壁等の設置や緑地帯の確保による騒音の緩和
- 荷さばき作業や営業宣伝活動に伴う騒音に対する配慮
- 冷却塔、室外機、送風機等の低騒音機器の積極的導入等
(3)ヒートアイランド・地球温暖化等対策の実施
- 敷地内の緑化及び店舗屋上、壁面の緑化の推進
- 駐車場内におけるアイドリングストップの呼びかけ等
(4)ISO14001の認証取得
- 環境マネジメントシステムに関する国際的規格であるISO14001の認証取得
(5)廃棄物抑制対策の実施
- 量売りやマイバッグ持参運動等を通じた「ノーレジ袋」化やトレイ削減の推進
- 包装紙・紙袋の簡素化等による簡易包装の励行等
(6)リサイクル対策等の推進
- リサイクル製品の販売とグリーン購入の実践
- 分別排出、分別収集、再商品化の徹底や資源回収ボックスの設置
- 食品廃棄物の排出抑制や生ゴミの堆肥化等の再利用の促進
- 店舗建築におけるリサイクル製品の積極的な利活用等
(7)適切な廃棄物等の処理や環境美化対策の実施
- 周辺への悪臭や衛生上の問題に配慮した適切な対策の実施
- 定期的な店舗周辺の清掃美化活動の実施
- ゴミ箱の適切な設置による来客者のポイ捨ての防止等
(8)光害対策の実施
- 周辺住民や農作物等に悪影響を与えないような屋外照明や広告塔照明等の適切な設置・運用(配置場所、下方点灯の器具の使用、方向、強さ及び点灯時間等)
(9)過剰照明の削減や空調温度の適切設定
- 過剰な照明の削減と省エネ型の照明器具の設置及び定期的な清掃や保守点検の実施
- 冷暖房設備の適切な温度設定等
(10)新エネルギー・省エネルギー設備の設置
- 太陽光発電装置や小型風力発電装置等の新エネルギー設備の設置
- 断熱素材の使用、コージェネレーション設備等の設置、ヒートポンプシステムの導入等
(11)地域が進める景観・街並みづくりや緑化への協力
- 地区の住民等との景観協定の締結
- 店舗等の形態意匠(形・色・模様等)の街並みとの調和
- 地域の良好な景観形成に向けた取組への積極的な協力
- 植栽等による緑化の推進
- 景観条例や屋外広告物条例を遵守した地域の景観への配慮等
事業者の皆さんと県との協働
群馬県環境GS(ぐんまスタンダード)認定制度
県内事業者が、温室効果ガスを持続的に削減するための計画(Plan)を立て、実行(Do)、点検(Check)、見直し(Action)を行う体制、いわゆる「環境マネジメントシステム」を整備し、これを組織的に運用することについて、省エネに関する具体的な事例やノウハウ等の情報の提供や、研修会の実施などを通じて支援するものです。
マイバッグ・キャンペーン
平成12年度から、レジ袋の削減によるゴミの減量化、地球温暖化防止を目的に実施しています。消費者団体と事業者団体、行政で組織する「マイ・バッグ運動推進委員会」と県との共催で、キャンペーン参加店募集に応じた県内の店舗で実施しています。
2 地域づくりの取組
(1)市町村やまちづくり団体等が進める地域づくりへの協力
- 中心市街地の活性化のために実施される各種の取組に対する参画や、まちづくりに必要なノウハウを有する人材の紹介
- 景観づくり、環境対策及び国際交流など、市町村・地域が進める地域づくりの取組への協力等
(2)ボランティア・NPO団体等の活動や地域文化活動への協力
- 地域で行われる社会福祉協議会・ボランティア・NPO団体等の活動や様々な文化活動に対する参加・協力等
(3)地域コミュニティ(自治会、老人会、婦人会、子供会等)への協力
- 地域コミュニティの実施する地域の祭りや伝統行事、レクリエーション・スポーツ大会等の各種行事を実施する自治会等の活動への参加・協力、活動場所の提供
- 地域のコミュニティ意識の醸成のため、地域の人がいつでも気軽に立ち寄り、交流を深めることができるスペースの提供等
(4)従業員の社会貢献活動の促進
- 社会貢献活動を促進する社内制度の整備、ボランティア休暇制度の整備及び取得の促進等
3 地域雇用の確保
(1)地域及び県内からの雇用の促進
- 従業員の地域や県内からの優先的な採用等
(2)安定的雇用の確保
- 従業員の採用に当たっての正社員採用への配慮等
(3)障害のある人や高齢者の雇用の促進
- 障害者の雇用の促進等に関する法律(昭和35年法律第123号)及び高年齢者等の雇用の安定等に関する法律(昭和46年法律第68号)の遵守、これら法律の基準を上回る積極的な雇用の促進等
(4)女性雇用の促進
- 結婚や出産・育児を機に退職した女性の積極的な再雇用
- 母子家庭の母の積極的な雇用等
(5)インターンシップへの協力
- 地元の大学、専門学校等からのインターンシップの受入れ等
(6)従業員の職業キャリア形成への支援
- 採用後の各種資格の取得促進や研修等による従業員の資質向上への積極的な取組等
4 こども、高齢者、障害のある人等への配慮
(1)店舗へのユニバーサルデザインの導入
- 「バリアフリー新法」や「群馬県・人にやさしい福祉のまちづくり条例」に基づくこども、子育て家庭や高齢者、障害のある人等に優しい誰もが利用しやすい店舗づくりへの配慮等
(2)ユニバーサルデザインに配慮した広告等
- 売り出し広告、店頭での案内表示及びホームページにおける文字の大きさ、色づかい等におけるユニバーサルデザインへの配慮等
(3)物販を通じたユニバーサルデザインの普及への協力
- ユニバーサルデザイン関連商品の取扱いや同商品コーナーの設置等によるユニバーサルデザインの普及への協力
- ユニバーサルデザインに配慮したサービス、情報の提供
- 従業員研修等を通じた従業員への「ユニバーサルデザイン意識」の啓発等
(4)地域商店街等へのユニバーサルデザインの普及への協力
- 地域商店街等に対するユニバーサルデザインに関連したノウハウの提供等
(5)障害のある人が製作した授産製品の展示・販売等の取組への協力
- 障害のある人が製作した授産製品の展示会や定期的な商品販売への販売スペースの提供等
(6)育児・介護への支援
- 託児所等の設置
- 短時間勤務制度の導入
- 男性従業員を含めた育児・介護休業取得等への配慮等
(7)次世代育成支援企業認定制度の認証取得
- 子育て支援策の一環としての次世代育成支援企業認定制度の認証取得への積極的な取組
(8)こどもたちの健全な育成への支援
- スポーツ少年団や地域のスポーツ活動に対する参加・協力
- 小学生の社会見学や中学生の体験学習の受入れ
- 食育推進活動への協力等
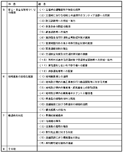
5 安心・安全な地域づくりの推進
(1)災害時の避難場所や物資の提供
- 災害時における避難場所、救護場所及び資機材や車両の一時集積・駐車場所として駐車場敷地等の提供
- 災害時における市町村等からの緊急物資の提供依頼に対する協力等
(2)災害時における地域との連携やボランティア活動への支援
- 災害発生時における地域住民との共助による救助活動の実施
- 応急復旧活動への従業員の参加等による防災活動における地域住民との連携
- 県内被災地への災害ボランティアとしての従業員の積極的な派遣
- ボランティア休暇取得に対する環境整備等
(3)防災訓練等への参加・協力
- 地域で実施される防災訓練等への積極的な参加・協力
(4)救急救命の取組の確保
- AEDの設置、救命講習受講への積極的な取組等
(5)献血活動等への協力
- 献血場所の提供や協力等
(6)実効性ある万引き防止等防犯対策の実施
- 見通しを確保した商品陳列、防犯カメラの設置及び制服警備員による警備の強化
- 人通りの少ない場所における制服警備員や従業員による定期的な巡回、照明、防犯カメラの設置等犯罪や非行防止対策等の実施
- 地域で行われる防犯活動への積極的な参加・協力等
(7)営業時間内外の青少年非行防止対策の実施
- 青少年非行防止のための声かけ、深夜営業時の警備強化
- 万引き等の青少年の非行を発見した場合の、警察、学校及び保護者等への連絡の徹底
- 喫煙所の適正な位置への配置等、未成年者の喫煙防止に向けた環境づくりへの配慮
- 営業時間外における駐車場の出入口の施錠及び適切な照明の設置、警備員の巡回等
(8)緊急通報体制の確立
- 店舗及び店舗周辺での事件発生時における警察への通報要領の策定及び迅速な避難誘導措置等
(9)交通安全対策及び交通渋滞対策の実施
- 駐車場出入口における交通整理員の適正配置による歩行者等の交通弱者に対する配慮
- 出入口の位置の工夫等による交通安全への配慮
- 繁忙期や混雑時間帯における公共交通機関の利用や自家用車使用の自粛の呼びかけ等
(10)市町村が進める交通対策や交通安全運動等への参加・協力
- 地域で行われる各種交通安全運動等への参加・協力
- 店内放送による交通事故防止啓発、交通安全ポスター等の掲示等
(11)車を運転しない方や歩行者への配慮
- 公共交通機関を利用できない場所に立地する場合のシャトルバス運行
- 駐車場内の買い物客の歩行者通路の確保
- 店舗周辺の歩行者の利便性を考慮した店舗敷地内における通り抜け通路の確保等
(12)高齢運転者等への配慮
- 高齢運転者や障害のある人が優先的に駐車できる駐車枠の確保等
6 地域産業の活性化推進
(1)地域商業者との連携
- 設置者及びテナント事業者の商工会議所、商工会及び商店街振興組合等への加入
- 近隣商店街や商工会議所・商工会等が実施する共同売出し等のイベントへの参加・協力
- 商店街等の店舗運営に必要なノウハウを有する人材の紹介や情報提供、技術支援等
(2)地域及び県内の商工業者が行う商品開発等に対する支援
- 地域及び県内の商工業者からの依頼に基づく商品開発等に対する支援、指導等
(3)地域及び県内の事業者・卸売業者との取引促進
- 地域及び県内の事業者との取引促進及びテナント事業者に対する県内事業者との取引の奨励等
(4)地域及び県内の商業者のテナント入居促進
- 地域及び県内商業者のテナント入居への積極的な配慮等
(5)県産品の積極的なPRと販売
- 県産品コーナーの設置など地産地消の推進に向けた取組等への協力
- 県内農協や市場等との県産農林水産物や加工品の取引の促進
(6)店舗建築における県産材の積極的活用
- 内外装や商品棚等の資材への県産材の活用
- 店舗建築における地元事業者への発注等
(7)観光振興への協力
- 観光パンフレット等の常設や観光ポスターの貼り出しなど、県内の観光に関する情報発信への協力
- 店舗での観光イベントの開催
- 観光イベントへの参加・協力
- 観光客に対するトイレの開放
7 撤退時の対応
(1)早期の情報提供
- 地域商業活動からの撤退やその後の対応策に関する早期の情報開示地域住民、県及び市町村等への十分な情報提供等
(2)後継店の確保
- 失業の発生や住民の買い物の利便性の低下を極力抑えるための後継店、大型店承継者の確保への努力等
(3)従業員の雇用の確保
- 従業員の配置転換や再就職支援等による雇用確保の努力等
(4)取引先企業に対する対応
- 店舗閉鎖情報の早期提供や後継店の紹介等による取引先企業の経営悪化防止への配慮等
(5)店舗閉鎖に伴う環境悪化の防止
- 適切な建物管理による店舗閉鎖に伴う周辺環境悪化の防止等
(6)再利用可能な建物の建築
- 撤退後も再利用可能な店舗建築の設計・レイアウト・資材への配慮













